网站首页
开云app安装不了怎么办
药师
护士
卫生资格
高级职称
住院医师
畜牧兽医
医学考研
医学论文
医学会议
开云app安装
网校
招聘
最新更新
网站地图
全国|北京|天津|河北|山西|湖北|江苏|安徽|山东|上海|浙江|江西|福建|湖南|吉林|广东|河南|四川|重庆|辽宁
更多>>
您现在的位置: 医学全在线 > 卫生资格 > 371妇产科主管护师-中级师 > 正文:妇产科护理学2020年中级卫生考试大纲
    

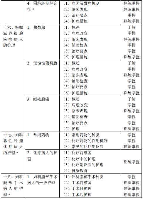
2020年度卫生专业技术资格考试妇产科护理学大纲


















卫生资格热点推荐:

卫生资格考试报名汇总

卫生资格考试真题题库

卫生资格最新考试动态

想获取更多资讯敬请关注医学全在线网-卫生资格频道;还可关注我们的微信医学全在线官方微信

上一页  [1] [2] [3]  下一页

关于我们 - 联系我们 -版权申明 -诚聘英才 - 网站地图 - 网络课程 - 帮助
医学全在线 版权所有© CopyRight 2006-2046, 开云App闪退解决方案
浙ICP备12017320号
百度大联盟认证绿色会员可信网站 中网验证
Baidu
map