




2018年湖北省医师实践技能考试准考证打印时间∣入口∣注意事项
根据国家医考委统一安排,我省2018年国家医师资格考试实践技能考试将于6月9日至6月17日进行。特将注意事项告知如下:
一、准考证打印
请于2018年5月28日至6月8日登陆国家医学考试网(www.n mec.org.cn),进入“国家医学考试考生服务系统——个人界面”点击准考证号后的“打印”,进行准考证打印(如下图),作为参加考试的必要凭证。

点击进入:国家医学考试网2018年医师资格考试准考证打印入口
二、注意事项
1.考生仅凭准考证和有效期内的身份证(临时身份证)参加考试,禁止携带任何电子产品(手机、手表、手环),建议考生不要携带任何与考试无关的物品到考场。
2.考试报名时未验证身份信息的考生,请及时联系所在考点/报名点进行身份验证,以免耽误考试。
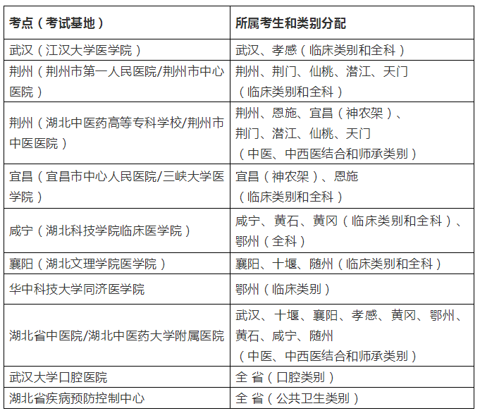
3.今年我省考试基地进行了整合(分布情况如下表),请各考生根据准考证显示的考试基地进行考试,合理安排好工作,提前一天熟悉考场,以免耽误考试。
4.考生须于规定的考试日期、时间和轮次参加考试,逾期将无法参加考试;考生须于考前30分钟到达考试场所。
5.其他注意事项请遵照各考点(考试基地)推送信息执行。

更多开云app安装不了怎么办 考试信息:
